点击右上角
微信好友
朋友圈

请使用浏览器分享功能进行分享

低温是限制植物生长与分布的关键环境因素之一,寒潮来袭时,许多植物会面临生长停滞、减产甚至死亡的风险。在这一过程中,一类被称为“转座子”的遗传元件发挥着令人惊异的作用。它们如同基因组中的“移动开关”,能够在不同位置跳跃,调控周边基因的表达,从而帮助植物适应寒冷胁迫。
转座子(Transposable Elements)广泛存在于植物基因组中,是驱动结构变异和表观遗传重塑的重要力量。你可以将基因组想象为一本厚重的“生命说明书”,而转座子就像是其中可以“搬家”的段落——它们改变自身位置的能力,直接影响基因的开启与关闭,进而调控植物的抗逆性状。
由于转座子高度重复的特性,对转座子插入多态性(TIPs)的高效精准鉴定和遗传效应解析仍是分子育种领域的难点,其在作物耐冷性中的作用机制也缺乏系统性解析。随着图形泛基因组技术的发展,作物基因组研究正从单一参考转向群体变异全景解析,也为转座子的分子育种利用带来新的契机。
近日,西南大学农学与生物科技学院联合广西大学、崖州湾国家实验室在《自然・通讯》上发表题为“Pangenome analysis of transposable element insertion polymorphisms reveals features underlying cold tolerance in rice”的研究论文,创新性提出基于图形泛基因组的TIPs-GWAS(转座子插入多态性全基因组关联分析)策略,为作物适应性性状遗传解析提供新方案。研究聚焦于植物基因组中广泛存在的转座子插入多态性,通过构建图形泛基因组并结合多组学数据,系统揭示了转座子在冷胁迫响应调控中的关键作用,尤其在基因表达调控和表观遗传重塑方面的影响。

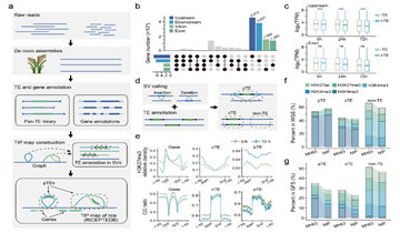
该研究以典型模式植物为对象,对10份具有温度适应多样性的水稻材料进行高质量基因组组装,并与已测序基因组整合,构建了图形泛基因组,绘制出覆盖30,316个多态性转座子的TIP图谱。进一步结合冷胁迫处理下的转录组和ChIP-seq、BS-seq等表观组数据,多态性转座子通过调控H3K27me3/H3K9me2组蛋白修饰及DNA甲基化重塑基因表达网络,介导植物冷胁迫响应(图1)。与传统SNP-GWAS相比,TIPs-GWAS方法对冷耐受性状的关联信号检测灵敏度显著提升,研究团队成功定位到两个关键耐冷基因(OsCACT和OsPTR),进一步通过CRISPR-Cas9基因编辑(敲除和过表达)及生理生化分析等实验验证其功能,邻近pTEs可能通过影响其表达水平或转录本结构,显著调控植株在低温胁迫下的存活率。

图1. 转座子插入多态性图谱和表观修饰特征

图2. 基于图形泛基因组的TIPs-GWAS策略挖掘耐冷性基因
该研究不仅深化了对植物转座子功能多样性及其在环境适应中作用的理解,更证实了基于图形泛基因组和TIPs-GWAS的研究框架在定位适应性性状基因和解析表观调控机制方面展现出独特优势。研究成果为利用转座子多态性这一重要遗传资源,驱动作物复杂性状(尤其是适应性)遗传改良提供了新的理论依据和丰富的候选靶点,这意味着也许未来我们可以通过调控转座子的插入模式,定向改良水稻等作物的耐寒性,培育出更能抵御气候变化的新品种,为保障粮食安全提供有力支撑。
西南大学博士研究生钱永清、广西大学博士研究生周祖文和欧阳田旻为该论文共同第一作者;西南大学宋佳明研究员、卢坤教授,广西大学/崖州湾国家实验室陈玲玲教授,广西大学罗继景教授,为该论文共同通讯作者。该研究获得国家自然科学基金区域创新发展联合基金重点项目、中国科协青年人才托举工程、广西自然科学基金创新研究团队项目等项目的资助。
记者:谢芸
科学审核:宋佳明(西南大学研究员、博士生导师)
